A while ago, I wanted to share some of my tweets on LinkedIn to reach a different audience. At first, I manually copied and pasted my tweets, but it quickly became a hassle. Every time I tweeted something valuable, I had to switch to LinkedIn, format the post, and upload any media separately. It felt like too much effort for something that should have been simple.
That’s when I looked for an easier way and found Circleboom Twitter, which allows automatic cross-posting of tweets to LinkedIn. It saved me time and ensured that my LinkedIn audience stayed updated without extra effort.
If you’re in the same situation, here are two ways to post a tweet on LinkedIn:
- Manually copying and pasting the tweet
- Automatically cross-posting tweets to LinkedIn with Circleboom
⚠️ If you want a quick and automated solution, skip directly to Option 2!


Option 1: Manually Copy and Paste the Tweet
The simplest way to share a tweet on LinkedIn is by manually copying and pasting it.
This method works fine if you post on LinkedIn occasionally, but if you frequently post on both platforms, it becomes tedious.
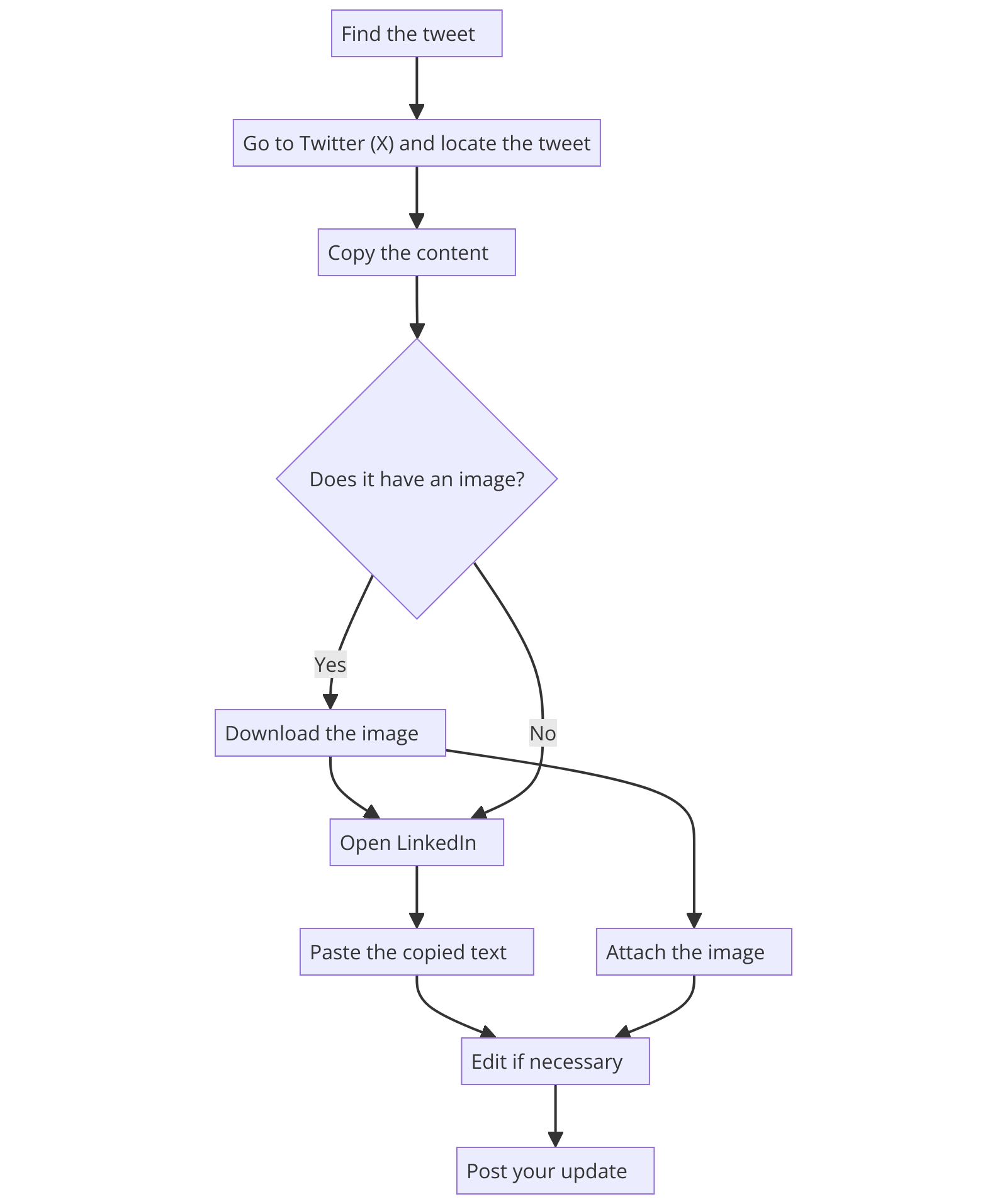
How to Manually Post a Tweet on LinkedIn

- Find the tweet – Go to Twitter (X) and locate the tweet you want to share.
- Copy the content – Click on the tweet to open it fully, then highlight and copy the text.
- Download the image (if applicable) – If the tweet contains an image, right-click and save it to your device.
- Open LinkedIn – Log into your LinkedIn account and navigate to the “Start a post” section.
- Paste the content – Paste the copied text into the LinkedIn post editor.
- Attach the image (if applicable) – If the tweet had an image, upload it manually.
- Edit if necessary – Adjust the text to fit LinkedIn’s audience and format. You may want to expand on the tweet with more context.
- Post your update – Click “Post”, and your tweet will now be live on LinkedIn!
But I didn’t want to do this individually for every tweet—it was taking too much time. I needed an automatic way to share my tweets on LinkedIn without extra effort.
That’s when I turned to Circleboom Twitter.

Option 2: Automatically Cross-Post Tweets to LinkedIn with Circleboom
If you frequently post on both Twitter (X) and LinkedIn, you don’t need to manually copy-paste your tweets every time.
Instead, you can use Circleboom Twitter, a powerful tool that allows you to automate the process and manage multiple social media accounts from one dashboard.
What is Circleboom Twitter?

Circleboom Twitter isn’t just a tool to cross-post between X and Bluesky—it’s a complete Twitter management platform trusted by individual creators, brands, and agencies alike.
As an official partner of X (formerly Twitter), Circleboom offers powerful features to manage your account safely and efficiently.
Here’s what makes it my go-to tool:
✅ Effortless Cross-Posting: Once I connected my Bluesky account, my tweets started auto-posting there—no more manual copy-paste.
✍️ AI-Powered Tweet Creation: The AI Tweet Generator helps me write, rewrite, or enhance tweets with the right tone, emojis, and hashtags.
📆 Smart Scheduling: I schedule tweets for the best time and batch content across X, Bluesky, Threads, LinkedIn, and more—on one calendar.
🎯 Unfollower & Inactive Tracker: It shows who doesn’t follow back, inactive users, and potential bots—making cleanup quick and easy.
🧽 Bulk Tweet Deletion: I can delete old tweets in bulk by keyword, date, or type to refresh my profile when needed.
How to Automatically Post Tweets to LinkedIn
Setting up automatic tweet sharing to LinkedIn with Circleboom is simple. Here’s how you can do it:
Step #1: Go to Circleboom Twitter and Log In
Open your browser and go to Circleboom Twitter.
If you don’t have an account, sign up and connect your Twitter/X profile in just a few clicks.

Step #2: Open Account Settings
Once you’re inside the dashboard, look at the left-hand menu and click the gear icon labeled Account Settings.

Step #3: Go to “Crosspost Accounts” Tab
Within Account Settings, switch to the Crosspost Accounts tab.
You’ll see cross-posting options for: Bluesky, Threads, LinkedIn, Facebook
Click on the platform(s) you want to connect.

Step #4: Create and Post a Tweet
Head back to the X Post Planner and create your tweet.
You can upload images or videos, add a GIF, pull high-quality photos directly from Unsplash, or design something custom using Canva—all without leaving Circleboom.
These media options are available under the image icon in the editor.

Step #5: Use AI to write and improve your text
You can create a new tweet or rewrite your tweet with the AI Tweet Generator to make it more punchy, add emojis or hashtags, fix grammar, rephrase for clarity, or even continue writing where you left off.

The AI tools are designed to match your tone—whether you want something professional, casual, or energetic.
Step 6: Set auto-repost to increase visibility
You can turn on the Auto Repost feature to reshare your tweet automatically.
Set how long to wait before reposting, when to un-post it, and how many times to repeat the cycle.

This is a useful way to reach followers across different time zones without any manual effort.
Step #7: Post or schedule your tweet
Once your tweet is ready, you can choose to post it immediately or click the green “Schedule” button to post it later.

You can choose the exact date and time or let Circleboom suggest the best posting time based on your audience activity.

Your tweet will be automatically published at the optimal moment.
Why Use Circleboom for Cross-Posting?
Using Circleboom to automate tweet sharing on LinkedIn offers many advantages:
➡️ Saves time – No more copying and pasting tweets manually.
➡️ Ensures content consistency – Your LinkedIn audience will always see your latest tweets.
➡️ Automates the process – Every tweet gets shared instantly, without requiring you to do anything.
If you’re someone who tweets regularly and wants to maximize engagement on both Twitter and LinkedIn, this tool is a game-changer.

Final Thoughts
At first, I manually copied and pasted tweets to LinkedIn, but it quickly became frustrating. The process was repetitive and time-consuming, especially when posting multiple tweets per day. That’s when I started using Circleboom, and it made everything easier.
If you post on LinkedIn occasionally, manual sharing might work. But if you want a hassle-free, automated solution, Circleboom is the best tool to cross-post tweets to LinkedIn effortlessly.
Try Circleboom today and simplify your social media workflow!
