Oh! Didn't know that your YouTube Shorts can be scheduled? Here's your solution then: ⤵️
Schedule YT Shorts on Circleboom
Pick the best times and share your shorts at the most appropriate intervals!
You pour your heart (and maybe a sprinkle of editing magic) into a short video, but only to see your YouTube Shorts suddenly stop getting views or stuck at very low numbers! Sad, right?

Don't worry, this doesn't necessarily mean your content is bad! The world of YouTube Shorts can be a tricky beast, and sometimes, even the most awesome videos need a little nudge to get seen.
So, buckle up, because I'm here to shed some light on why your Shorts might be struggling and equip you with some tips to send those views soaring. We won't let you fade into obscurity!
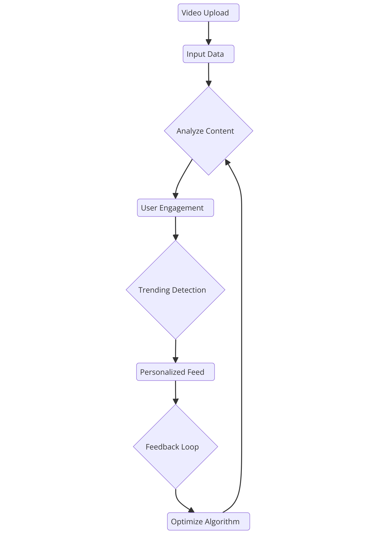
Understanding the YouTube Shorts algorithm
The first step to getting more views on your YouTube Shorts is understanding how the YouTube Shorts algorithm works. The algo on the platform is designed to serve content that viewers are most likely to watch and enjoy.

This means content that is engaging right from the start, retains viewers for the entire duration, and prompts them to watch more.
What does this mean for your YouTube Shorts?
These are all about your video content, and here are some more info about video marketing ⬇️:

Why are my YouTube Shorts getting 0 views?
You've gone through all these steps while shooting and editing your video, and your YouTube Shorts are still getting 0 views? It is like your short views have frozen. Then it might be due to a few more common reasons:
Lack of optimization
If you’re wondering, “Why am I not getting views on YouTube Shorts,” it could be because your content isn’t optimized for discovery. In other words, it might be the case that your content doesn't even get found. So make sure you do these:
- Use relevant hashtags: Include #Shorts and other relevant hashtags to increase visibility. Use relevant hashtags (but avoid stuffing too many) to help viewers discover your content.

- Write a good description: Think of descriptions as your trailer. A well-written description with relevant keywords helps YouTube understand what your video is about and who might be interested in it. And ensure your tags are also optimized. Enriching your Shorts with the right keywords and tags will make YouTube push your Shorts.

Posting too often
One of the most common reasons for getting fewer views on YouTube is posting too often. When you get views for YT Shorts, you feel encouraged and start sharing more videos. However, YouTube doesn't like this. If you start posting too often, the algorithm can flag you as spam.
So, define a schedule for your shorts and stick to it. My advice is to post one short in two days, maximum. This means 3-4 YT Shorts in a week.
You can pick up a day, create all your content for the week, and schedule them in one sitting. Can you schedule YouTube Shorts in advance? Yes, you can ⬇️

Poor thumbnail and title
Even though Shorts play automatically in the Shorts feed, a compelling thumbnail and title are still essential for catching the eye of potential viewers who see your content elsewhere on YouTube.
In other words, even if your content gets found, you still need to provide an incentive for it to be viewed. And these two are essential for that:
- Create eye-catching thumbnails: Use bright colors, clear images, and text to make your thumbnail stand out. Ditch the blurry close-ups and go for something clear and intriguing as a confused viewer is a swiper. Also, keep it relevant and reflect the video's content.
- Craft compelling titles: Use keywords that people are searching for and make sure your title promises value. Also, keep your titles short, sweet, and keyword-rich. What would make you click on a Short? Use those words.
Competition Theory
This is just a theory but many users have observed the same thing. YouTube puts you in a competition with the same range of content creators. For example, now you are a YouTuber with below 500 subscribers. The platform allows you to compete with other niche content creators with less than 500 subscribers. Then, it calculates your views and engagement rates and decides who is successful and who is not!
If you are labeled as "successful", YT algorithm will favor you. You will continue to be shown more people and get more views. The others will fade away. Now, when you have more than 500 subscribers, you start competing with other creators who have subscribers between 500 and 1000. The logic is the same. This is a strong theory about how the YouTube algorithm works. So, if you have started getting lesser views for your Shorts, you may be labeled as "unsuccessful" by the platform in the competition.
The use of Circleboom Publish
If you believe going through all these is quite a time-consuming task for each 60-second video, then you might be just right.

That's why Circleboom Publish also supports working with YouTube Shorts. With its YouTube Shorts scheduler you can;
- Generate and edit titles and descriptions with the power of AI,
- Find and add the most popular and relevant hashtags,
- Set the visibility, select categories, and add tags,
- Change the thumbnail of your videos,
- Notify your subscribers once you share your posts to increase views, and
- Even schedule the first comment with your video itself to drive more engagements.
All these and much more done on the same dashboard!

But wait, if you're a short-video enthusiast, you may also want to benefit from the use of other social media platforms with content suitable for Instagram Reels or Facebook Reels. Circleboom has many other features to help you manage those accounts, too. You can start your free trial and experience all of them yourself!
YouTube Shorts Suddenly Stopped Getting Views
It hasn't been 0 views from the beginning, but your YouTube Shorts suddenly stopped getting views? Well, it's not uncommon for creators to experience a sudden drop in views. If your YouTube Shorts suddenly stopped getting views, consider these factors:
Changes in the algorithm
YouTube frequently updates its algorithm, which can impact how your content is promoted. Stay informed about these changes and adapt your content strategy accordingly.
Content saturation
As more creators jump on the Shorts bandwagon, the competition increases. To stand out, focus on producing unique, high-quality content that offers something different.
Final words
Building a successful YouTube channel takes time. Don't get discouraged if your views don't explode overnight. Keep creating engaging content, interacting with your audience, and analyzing your results. You'll be amazed at how far a little dedication can take you!
Remember, the world of YouTube Shorts is an exciting adventure. Keep experimenting, keep learning, and most importantly, keep having fun! With a little know-how and a whole lot of creativity, you'll be a Short-making master in no time.

